目录:电池专题发布时间:2022-07-04 17:17:55点击率:

锂离子电池最全知识点总结来了,下面大家就和多宝电竞电子一起学习关于锂离子电池的各种知识点:
电池基本原理及基本术语
电池(Batteries)是一种能量转化与储存的装置,它通过反应,将化学能或物理能转化为电能。根据电池转化能量的不同,可以将电池分为化学电池和物理电池。
化学电池或化学电源就是将化学能转化为电能的装置。它由两种不同成分的电化学活性电极分别组成正负极,由一种能提供媒体传导作用的化学物质作为电解质,当连接在某一外部载体上时,通过转换其内部的化学能提供电能。
物理电池就是将物理能转化为电能的装置。
2.一次电池与二次电池的有哪些区别?最主要的区别是活性物质的不同,二次电池的活性物质可逆,而一次电池的活性物质并不可逆。一次电池的自放电远小于二次电池,但内阻远比二次电池大,因此负载能力较低,此外,一次电池的质量比容量和体积比容量均大于一般充电电池。
3.镍氢电池的电化学原理是什么?
镍氢电池采用Ni氧化物作为正极,储氢金属作为负极,碱液(主要为KOH)作为电解液,镍氢电池充电时:
正极反应:Ni(OH)2 + OH- → NiOOH + H2O–e-
负极反应:M+H2O +e-→ MH+ OH-
镍氢电池放电时:
正极反应:NiOOH + H2O+e- → Ni(OH)2 + OH-
负极反应:MH+OH- →M+H2O+e-
4.锂离子电池的电化学原理是什么?
锂离子电池正极主要成分为LiCoO2,负极主要为C,充电时,
正极反应:LiCoO2 → Li1-xCoO2 + xLi+ + xe-
负极反应:C + xLi+ + xe- → CLix
电池总反应:LiCoO2 + C → Li1-xCoO2 + CLix
放电时发生上述反应的逆反应。
5.电池常用的标准有哪些?
电池常用IEC标准:镍氢电池的标准为IEC61951-2:2003;锂离子电池行业一般依据UL或者国家标准。
电池常用国家标准:镍氢电池的标准为GB/T15100_1994,GB/T18288_2000; 锂电池的标准为GB/T10077_1998,YD/T998_1999,GB/T18287_2000。
另外,电池常用标准也有日本工业标准JIS C 关于电池的标准。
IEC即国际电工委员会(International Electrical Commission),是由各国电工委员会组成的世界性标准化组织,其目的是为了促进世界电工电子领域的标准化。IEC标准是由国际电工委员会制定的标准。
6.镍氢电池的主要结构组成是什么?镍氢电池的主要组成为:正极片(镍氧化物)、负极片(储氢合金)、电解液(主要为KOH)、隔膜纸、密封圈、正极帽、电池壳等。
7.锂离子电池的主要结构组成是什么?锂离子电池的主要组成为:电池上下盖、正极片(活性物质为氧化锂钴)、隔膜(一种特殊的复合膜)、负极(活性物质为碳)、有机电解液、电池壳(分为钢壳和铝壳两种)等。
8.什么是电池内阻?是指电池在工作时,电流流过电池内部所受到的阻力。由欧姆内阻与极化内阻两部分组成。电池内阻大,会导致电池放电工作电压降低,放电时间缩短。内阻大小主要受电池的材料、制造工艺、电池结构等因素的影响。是衡量电池性能的一个重要参数。注:一般以充电态内阻为标准。测量电池的内阻需用专用内阻仪测量,而不能用万用表欧姆档测量。
9.什么是标称电压?电池的标称电压指的是在正常工作过程中表现出来的电压, 二次镍镉镍氢电池标称电压为1.2V;二次锂电池标称电压为3.6V。
10.什么是开路电压?开路电压是指电池在非工作状态下即电路无电流流过时,电池正负极之间的电势差。 工作电压又称端电压,是指电池在工作状态下即电路中有电流过时电池正负极之间电势差。
11.什么是电池的容量?电池的容量有额定容量和实际容量之分。电池的额定容量是指设计与制造电池时规定或保证电池在一定的放电条件下,应该放出最低限度的电量。IEC标准规定镍镉和镍氢电池在20℃±5℃环境下,以0.1C充电16小时后以0.2C放电至1.0V时所放出的电量为电池的额定容量,以C5表示。而对于锂离子电池,则规定在常温、恒流(1C)—恒压(4.2V)控制的充电条件下充电3 h,再以0.2C放电至2.75V时所放出的电量为其额定容量,而电池的实际容量是指电池在一定的放电条件下所放出的实际电量,主要受放电倍率和温度的影响(故严格来讲,电池容量应指明充放电条件)。电池容量的单位有Ah,mAh(1Ah=1000mAh).
12.什么是电池的放电残余容量?当对可充电电池用大电流(如1C或以上)放电时,由于电流过大使内部扩散速率存在的“瓶颈效应”,致使电池在容量未能完全放出时已到达终点电压,再用小电流如0.2C还能继续放电,直至1.0V/支(镍镉和镍氢电池)和3.0V/支(锂电池)时所放出的容量称为残余容量。
13.什么是放电平台?镍氢充电电池的放电平台通常是指电池在一定的放电制度下放电时,电池的工作电压比较平稳的电压范围,其数值与放电电流有关,电流越大,其数值就越低。锂离子电池的放电平台一般是恒压充到电压为4.2V且电流小于0.01C时停充电,然后搁置10分钟,在任何们率的放电电流下下放电至3.6V时的放电时间。是衡量电池好坏的重要标准。
电 池 标 识
根据IEC标准,镍氢电池的标识由5部分组成。
01)电池种类:HF、HR表示镍氢电池
02)电池尺寸资料:包括圆形电池的直径、高度、方型电池的高度、宽度、厚度、 数值之间用斜杠隔开,单位:mm
03)放电特性符号:L表示适宜放电电流倍率在0.5C以内
M表示适宜放电电流倍率在0.5-3.5C以内
H表示适宜放电电流倍率在3.5-7.0C以内
X表示电池能在7C-15C高倍率的放电电流下工作
04)高温电池符号:用T表示
05)电池连接片表示:CF代表无连接片,HH表示电池拉状串联连接片用的连接片, HB表示电池带并排串联连接用连接片。
例如:HF18/07/49表示方形镍氢电池,宽为18mm,厚度为7mm,高度为49mm,
KRMT33/62HH表示镍镉电池,放电倍率在0.5C-3.5之间,高温系列单体电池(无连接片),直径33mm,高度为62mm。
根据IEC61960标准,二次锂电池的标识如下:
01)电池标识组成:3个字母,后跟5个数字(圆柱形)或6个(方形)数字。
02)第一个字母:表示电池的负极材料。I—表示有内置电池的锂离子;L—表示锂金属电极或锂合金电极。
03)第二个字母:表示电池的正极材料。C—基于钴的电极;N—基于镍的电极;M—基于锰的电极;V—基于钒的电极。
04)第三个字母:表示电池的形状。R—表示圆柱形电池;L—表示方形电池。
05)数字:圆柱形电池:5个数字分别表示电池的直径和高度。直径的单位为毫米,高度的单位为十分之一毫米。直径或高度任一尺寸大于或等于100mm时,两个尺寸之间应加一条斜线。
方型电池:6个数字分别表示电池的厚度、宽度和高度,单位毫米。三个尺寸任一个大于或等于100mm时,尺寸之间应加斜线;三个尺寸中若有任一小于1mm,则在此尺寸前加字母“t”,此尺寸单位为十分之一毫米。
例如:ICR18650表示一个圆柱形二次锂离子电池,正极材料为钴,其直径约为 18mm,高约为65mm。
ICR20/1050。
ICP083448表示一个方形二次锂离子电池,正极材料为钴,其厚度约为8mm,宽度约为 34mm,高约为48mm。
ICP08/34/150表示一个方形二次锂离子电池,正极材料为钴,其厚度约为8mm,宽度约为 34mm,高约为150mm。
ICPt73448表示一个方形二次锂离子电池,正极材料为钴,其厚度约为0.7mm,宽度约为 34mm,高约为48mm。
15.电池的包装材料有哪些?
01)不干介子(纸)如纤维纸、双面胶
02)PVC膜、商标管
03)连接片:不锈钢片、纯镍片、镀镍钢片
04)引出片:不锈钢片(易于焊锡)
纯镍片(点焊牢)
05)插头类
06)保护元器件类如温控开关、过流保护器、限流电阻
07)纸箱、纸盒
08)塑料壳类
16.电池包装、组合及设计的目的是什么?01)美观、品牌
02)电池电压的限制,要获得较高电压需串联多只电池
03)保护电池,防止短路延长电池使用寿命
04)尺寸的限制
05)便于运输
06)特殊功能的设计,如防水,特殊外型设计等。
电池性能与测试
主要包括电压、内阻、容量、能量密度、内压、自放电率、循环寿命、密封性能、安全性能、储存性能、外观等,其它还有过充、过放、耐腐蚀性等。
18.电池的可靠性测试项目有哪些?
01)循环寿命
02)不同倍率放电特性
03)不同温度放电特性
04)充电特性
05)自放电特性
06)贮存特性
07)过放电特性
08)不同温度内阻特性
09)温度循环测试
10)跌落测试
11)振动测试
12)容量测试
13)内阻测试
14)GMS测试
15)高低温冲击测试
16)机械冲击测试
17)高温高湿测试
19.电池的安全性测试项目有哪些?
01)短路测试
02)过充、过放测试
03)耐压测试
04)撞击测试
05)振动测试
06)加热测试
07)火烧测试
09)变温循环测试
10)涓流充电测试
11)自由跌落测试
12)低气压测试
13)强制放电测试
15)电热板测试
17)热冲击测试
19)针刺测试
20)挤压测试
21)重物冲击测试
20.常见的充电方式有哪几种?
镍氢电池的充电方式:
01)恒流充电:整个充电过程个中充电电流为一定值,这种方法最常见;
02)恒压充电:充电过程中充电电源两端保持一恒定值,电路中的电流随电池电压升高而逐渐减小;
03)恒流恒压充电:电池首先以恒流充电(CC),当电池电压升高至一定值时,电压保持不变(CV),电路中电流降至很小,最终趋于0。
锂电池的充电方式:
恒流恒压充电:电池首先以恒流充电(CC),当电池电压升高至一定值时,电压保持不变(CV),电路中电流降至很小,最终趋于0。
21.什么是镍氢电池的标准充放电?IEC国际标准规定镍氢电池的标准充放电为:首先将电池以0.2C放电至1.0V/支,然后以0.1C充电16小时,搁置1小时后,以0.2C放至1.0V/支,即为对电池标准充放电。
22.什么是脉冲充电?对电池性能有什么影响?脉冲充电一般采用充与放的方法,即充5秒钟,就放1秒钟,这样充电过程产生的氧气在放电脉冲下将大部分被还原成电解液。不仅限制了内部电解液的气化量,而且对那些已经严重极化的旧电池,在使用本充电方法充放电5-10次后,会逐渐恢复或接近原有容量。
23.什么是涓流充电?涓流充电是用来弥补电池在充满电后由于自放电而造成的容量损失。一般采用脉冲电流充电来实现上述目的。
24.什么是充电效率?充电效率是指电池在充电过程中所消耗的电能转化成电池所能储蓄的化学能程度的量度。主要受电池工艺及电池的工作环境温度影响,一般环境温度越高,则充电效率要低。
25.什么是放电效率?放电效率是指在一定的放电条件下放电至终点电压所放出的实际电量与额定容量之比,主要受放电倍率,环境温度,内阻等的因素影响,一般情况下,放电倍率越高,则放电效率越低。温度越低,放电效率越低。
26.什么是电池的输出功率?
电池的输出功率指在单位时间里输出能量数的能力。它是根据放电电流I和放电电压来计算的,P=U*I,单位为瓦特。
电池的内阻越小,输出功率越高,电池的内阻应小于用电器的内阻,否则电池本身消耗的功率还要大于用电器消耗的功率,这是不经济的,而且可能损坏电池。
27.什么是二次电池的自放电?不同类型电池的自放电率是多少?
自放电又称荷电保持能力,它是指在开路状态下,电池储存的电量在一定环境条件下的保持能力。一般而言,自放电主要受制造工艺、材料、储存条件的影响。自放电是衡量电池性能的主要参数之一。一般而言,电池储存温度越低,自放电率也越低,但也应注意温度过低或过高均有可能造成电池损坏,无法使用。
电池充满电开路搁置一段时间后,一定程度的自放电属于正常现象。IEC标准规定镍氢电池充满电后在温度为20℃±5℃,湿度为(65±20)%条件下开路搁置28天,0.2C放电容量达到初始容量的60%。
28.什么是24小时自放电测试?锂电池的自放电测试为:一般采用24小时自放电来快速测试其荷电保持能力,将电池以0.2C放电至3.0V,恒流恒压1C充电至4.2V,截止电流:10mA,搁置15分钟后,以1C放电至3.0V测其放电容量C1,再将电池恒流恒压1C充电至4.2V,截止电流:10mA,搁置24小时后测1C容量C2,C2/C1*100%应大于99%。
29.什么是充电态内阻与放电态内阻有何不同?
充电态内阻指电池100%充满电时的内阻;放电态内阻指电池充分放电后的内阻。
一般说来,放电态内阻不太稳定,且偏大,充电态内阻较小,阻值也较为稳定。在电池的使用过程中,只有充电态内阻具有实际意义,在电池使用的后期,由于电解液的枯竭以及内部化学物质活性的降低,电池内阻会有不同程度的升高。
30.什么是静态电阻?什么是动态电阻?
静态内阻为放电时电池内阻,动态内阻为充电时的电池内阻。
IEC规定镍氢电池的标准耐过充测试为:将电池以0.2C放电至1.0V/支,以0.1C连续充电48小时,电池应无变形、漏液现象,且过充电后其0.2C放电至1.0V的时间应大于5小时。
32.什么是IEC标准循环寿命测试?
IEC规定镍氢电池标准循环寿命测试为:
电池以0.2C放至1.0V/支后
01)以0.1C充电16小时,再以0.2C放电2小时30分(一个循环)
02)0.25C充电3小时10分,以0.25C放电2小时20分(2-48个循环)
03)0.25C充电3小时10分,以0.25C放至1.0V(第49循环)
04)0.1C充电16小时,搁置1小时,0.2C放电至1.0V(第50个循环)。对镍氢电池,重复1-4共400个循环后,其0.2C放电时间应大于3小时;对镍镉电池重复1-4共500个循环,其0.2C放电时间应大于3小时。
33.什么是电池的内压?
指电池的内部气压,是密封电池在充放电过程中产生的气体所致,主要受电池材料、制造工艺、电池结构等因素影响。其产生原因主要是由于电池内部水分及有机溶液分解产生的气体于电池内聚集所致。一般电池内压均维持在正常水平,在过充或过放情况下,电池内压有可能会升高:
例如过充电,正极:4OH- - 4e → 2H2O + O2↑; ①
产生的氧气与负极上析出的氢气反应生成水 2H2 + O2 → 2H2O ②
如果反应②的速度低于反应①的速度,产生的氧气来不及被消耗掉,就会造成电池内压升高。
34.什么是标准荷电保持测试?
IEC规定镍氢电池的标准荷电保持测试为:
电池以0.2C放至1.0V后,以0.1C充电16小时,在温度为20℃±5℃,湿度为65%±20%条件下,储存28天后,再以0.2C放电至1.0V,而镍氢电池应大于3小时。
国家标准规定锂电池的标准荷电保持测试为:(IEC无相关标准)电池以0.2C放至3.0/支,后,以1C恒流恒压充电到4.2V,截止电流10mA,在温度为20℃±5℃下,储存28天后,再以0.2C放电至2.75V,计算放电容量,再与电池标称容量相比,应不小于初始容量的85%。
将充满电的电池在防爆箱内用一根内阻≤100mΩ导线连接正负极短路,电池不应爆炸或起火。
36.什么是高温高湿测试?
镍氢电池高温高湿测试为:
电池充满电后,将其置于定温度、湿度条件下储存若干天,贮存过程中观察无有漏液现象。
锂电池高温高湿测试为:(国家标准)
将电池1C恒流恒压充电到4.2V,截止电流10mA,然后放入(40±2)℃,相对湿度为90%-95%的恒温恒湿箱中搁置48h后,将电池取出在(20±5)℃的条件下搁置2h,观测电池外观应该无异常,再以1C恒流放电到2.75V,然后在(20±5)℃的条件下,进行1C充电、1C放电循环,直至放电容量不少于初始容量的85% ,但循环次数不多于3次。
37.什么是温升实验?将电池充满电后放进烘箱,以5℃/min的速度从室温开始升温,烘箱温度达130℃时保持30分钟,电池不应爆炸或起火。
38.什么是温度循环实验?温度循环实验包含27个循环,每个循环由以下步骤组成:
01)电池从常温转为在66±3℃,15±5%条件下放置1小时,
02)转为在温度在33±3℃,湿度90±5℃的条件下放置1小时,
03)条件转为-40±3℃,放置1小时
04)电池在25℃搁置0.5小时
此4步即完成一个循环,经过此27个循环实验后,电池应该无漏液,爬碱、生锈或其它异常情况出现。
39.什么是跌落测试?将电池或者电池组充满电后三次从1m高处跌落至混凝土(或者水泥)地面上,以此获得随机方向的冲击。
40.什么是振动实验?镍氢电池振动实验方法为:
电池以0.2C放电至1.0V后,0.1C充电16小时,搁置24小时后按下述条件振动:
振幅:0.8mm
使电池在10HZ-55HZ之间震动,每分钟以1HZ的振动速率递增或递减。
电池电压变化应在±0.02V之间,内阻变化在±5mΩ以内。(振动时间在90min)
锂电池振动实验方法为:
电池以0.2C放电至3.0V后,1C充电恒流恒压充电到4.2V,截止电流10mA ,搁置24小时后按下述条件振动:
以振动频率在5分钟内由10 Hz 到 60 Hz 再到 10 Hz为一循环,振幅为0.06英寸进行振动实验。电池在三轴方向上振动,每轴振动半小时 。
电池电压变化应在±0.02V之间,内阻变化在±5mΩ以内。
41.什么是撞击实验?电池充满电后,将一个硬质棒横放于电池上,用一个20磅的重物从一定高度掉下来砸在硬质棒上,电池不应爆炸、不起火。
42.什么是穿透实验?电池充满电后,用一定直径的钉子穿过电池的中心,并把钉子留在电池内,电池不应爆炸、起火。
43.什么是火烧实验?将充满电的电池置于一个带有特殊防护罩的加热装置上进行火烧,无碎片穿出防护罩。
电池常见问题与分析
已通过了ISO9001:2000质量体系认证和ISO14001:2004环保体系认证;产品获欧盟CE认证和北美UL认证,通过了SGS环保测试,并已取得Ovonic的专利许可;同时公司的产品已由PICC在全球范围承保。
45.电池使用时有哪些注意事项?01)使用前,请仔细阅读电池说明书;
02)电器和电池接触件应清洁,必要时用湿布擦净,待干燥后按极性标示装入;
03)新旧电池不要混用,同一种型号但不同种类的电池也不能混用,以免降低使用效能;
04)不能通过加热或充电方式使一次性电池再生;
05)不能将电池短路;
06)不要拆卸和加热电池,或将电池丢入水中;
07)用电器具长期不用时应取出电池,使用后应切断开关;
08)废电池不要随意丢弃,尽可能与其它垃圾分开投放,以免污染环境;
09)无成人监护时,勿让儿童更换电池,小型电池应放在儿童不能拿到的地方;
10)电池应保存在阴凉、干燥、无阳光直射处.
46.目前常见的各种可充电电池之间有什么区别?目前镍镉,镍氢,锂离子充电电池大量应用于各种便携式用电设备(如笔记本电脑,摄像机和移动电话等到)中,每种充电电池都具自已独特的化学性质。镍镉和镍氢电池之间主要差别在于:镍氢电池能量密度比较高。与相同型号电池对比,镍氢电池容量是镍镉电池的二倍。这意味着在不为用电设备增加额外重量时,使用镍氢电池能大大地延长设备工作时间。镍氢电池另一优点是;A大大减少了处镉电池中存在的:“记忆效应”问题,从而使得镍氢电池可更方便地使用。镍氢电池比镍镉电池更环保,因为它内部没有有毒重金属元素。Li-ion也已经快速成为便携设备的标准电源,Li-ion能提供和镍氢电池一样的能量,但在重量方面则可减少大约35%,这对于旬摄像机和笔记本电脑之类的用电设备来说是至关重要的。Li-ion完全没有“记忆效应”和不含有毒物质的优点也是使它成为标准电源的重要因素。
镍氢电池的放电效率在低温会有显著的降低,一般充电效率会随温度的升高而升高,但当温度升到45℃以上,高温下充电电池材料的性能会退化,电池的循环寿命也将大大缩短。
47.何为电池的倍率放电?何为电池的小时率放电?
倍率放电是指放电时放电电流(A)与额定容量(A•h)的倍率关系表示。 小时率放电是指按一定输出电流放完额定容量所需的小时数。
由于数码相机中的电池在气温过低的情况下,活性物质的活跃度大大降低,从而可能无法提供相机的正常工作电流,因此在气温较低地区户外拍摄,尤其要注意相机或电池的保暖。
49.锂离子蓄电池的工作温度范围?充电 -10—45℃ 放电 -30—55℃
50.不同容量的电池可以组合在一起吗?如果将不同容量或新旧电池混在一起使用,有可能出现漏液,零电压等现象,这是由于充电过程中,容量差异导致充电时有些电池被过充,有些电池未充满电,放电时有容量高的电池未放完电,而容量低的则被过放,如此恶性循环,电池受到损害而漏液或低(零)电压。
51.什么是外部短路,对电池性能有何影响?
电池外两端连接在任何导体上都会造成外部短路,电池类型不同,短路有可能带来不同严重程度的后果。如:电解液温度升高、内部气压升高等。气压值如果超过电池盖帽耐压值,电池将漏液。这种情况严重损坏电池。如果安全阀失效,甚至会引起爆炸。因此切勿将电池外部短路。
52.影响电池使用寿命的主要因素由那些?
01)充电:
选择充电器时,最好使用具备正确终止充电装置(例如防过充时间装置、负电压差(-dV)切断充电和防过热感应装置)的充电器,以免电池因过充而缩短使用寿命。一般来说,慢速充电较快速充电更能延长电池的使用寿命。
02)放电:
a.放电的深度是影响电池寿命的主要因素,放电的深度越高,电池的寿命就越短。换句话说,只要降低放电深度,就能大幅延长电池的使用寿命。因此,多宝电竞应避免将电池过放至极低的电压。
b.电池在高温下放电时,会缩短电池的使用寿命。
c.如果设计的电子器材不能完全停止所有电流,若将该器材长时间搁置不用,而不把电池取出, 其残余电流有时会令电池过分消耗, 造成电池过放电。
d.把不同电容量、化学结构或不同充电水平的电池,以及新旧不一的电池混合使用时,亦会令电池放电过多, 甚至会造成反极充电。
03) 储存:
若电池长时间在高温下储存,会令其电极活性衰减,缩短使用寿命。
53.电池使用完后或长期不使用是否可以保存在用电器内?
如果用电器较长时期内不再使用,最好将电池取出并放于低温、干燥的地方,如果不这样,即使用电器被关掉,系统仍会使电池有一个低电流输出,这会缩短电池的使用寿命。
54.电池储存在什么样的条件较好?长期保存电池需要充满电吗?
根据IEC标准规定,电池应在温度为20℃±5℃,湿度为(65±20)%的条件下储存。一般而言,电池储存温度越高,容量的剩余率越低,反之也是一样,冰箱温度在0℃-10℃时储存电池的最好地方,尤其是对一次电池。而二次电池即使储存后损失了容量,但只要重新充放电几次既可恢复。
就理论上讲,电池储存时总有能量损失。电池本身固有的电化学结构决定了电池容量不可避免地要损失,主要是由于自放电造成的。通常自放电大小与正极材料在电解液中的溶解性和它受热后的不稳定性(易自我分解)有关。可充电电池的自放电远比一次电池高。
如果要长期保存电池,尽量放在干燥低温的环境下并让电池剩余电量在 40% 左右最为理想。当然,每个月最好要把电池拿出来用一次,既能保证电池良好的保存状态,又不至于让电量完全流失而损坏电池。
55.什么是标准电池?
国际上规定的作为电势(位)测量标准的电池。它是由美国电气工程师E.韦斯顿在1892年发明的,故又称韦斯顿电池。
标准电池的正极是硫酸亚汞电极,负极是镉汞齐金属(含有10%或12.5%的镉),电解液是带酸性的饱和硫酸镉水溶液,实际上是饱和的硫酸镉和硫酸亚汞水溶液。
56.单体电池出现零电压或低电压的可能原因是什么?
01)电池外部短路或过充、反充(强制过放);
02)电池受高倍率大电流连续过充,导致电池极芯膨胀,正负极直接接触短路等;
03)电池内部短路或微短路,如:正负极片放置不当造成极片接触短路,或正极片接触等。
57.电池组出现零电压或低电压的可能原因有哪些?
01)是否单支电池零电压;
02)插头短路、断路,与插头连接不好;
03)引线与电池脱焊、虚焊;
04)电池内部连接错误,连接片与电池之间漏焊、虚焊、脱焊等;
05)电池内部电子组件连接不正确,损坏。
58.防止电池过充的控制方法有哪些?
为了防止电池过充,需要对充电终点进行控制,当电池充满时,会有一些特别的信息可利用来判断充电是否达到终点,一般有以下六种方法来防止电池被过充:
01)峰值电压控制:通过检测电池的峰值电压来判断充电的终点;
02)dT/dt控制:通过检测电池峰值温度变化率来判断充电的终点;
03)△T控制:电池充满电时,温度与环境温度之差会达到最大;
04)-△V控制:当电池充满电达到一峰值电压后,电压会下降一定的值;
05)计时控制:通过设置一定的充电时间来控制充电终点,一般设定要充进130%标称容量所需的时间来控制;
59.电池、电池组充不进电的可能原因是什么?
01)电池零电压或电池组中有零电压电池;
02)电池组连接错误,内部电子组件,保护电路出现异常;
03)充电设备故障,无输出电流;
04)外部因素导致充电效率太低(如极低或极高温度)。
60.电池、电池组无法放电的可能原因是什么?
01)电池经储存、使用后,寿命衰减;
02)充电不足或未充电;
03)环境温度过低;
04)放电效率较低,如大电流放电时普通电池由于内部物质扩散速度跟不上反应速度,造成电压急剧下降而无法放出电。
61.电池、电池组放电时间短的可能原因有哪些?
01)电池未被充满电,如充电时间不够,充电效率较低等;
02)放电电流过大,致使放电效率降低从而使放电时间缩短;
03)电池放电时环境温度过低,放电效率下降;
62.什么是过充电,对电池性能有何影响?
过充电是指电池经一定充电过程充满电后,再继续充电的行为,对Ni-MH电池,过充电产生如下反应:
正极:4OH- - 4e → 2H2O + O2↑; ①
负极:2H2 + O2 → 2H2O ②
由于在设计时负极容量比正极容量要高,因此正极产生的氧气透过隔膜纸与负极产生的氢气复合,故一般情况下电池的内压不会有明显升高,但如果充电电流过大,或充电时间过长,产生的氧气来不及被消耗,就可能造成内压升高,电池变形、漏液等不良现象。同时,其电性能也会显著降低。
63.什么是过放电,对电池性能有何影响?
电池放完内部储存的电量,电压达到一定值后,继续放电就会造成过放电,通常根据放电电流来确定放电截止电压,0.2C-2C放电一般设定1.0V/支,3C以上如5C或10C放电设定为0.8V/支。电池过放可能会给电池带来灾难性的后果,特别是大电流过放或反复过放,对电池影响更大,一般而言,过放电会使电池内压升高,正负极活性物质可逆性受到破坏,即使充电也只能部分恢复,容量也会有明显衰减。
01)电池保护电路不良;
02)电池无保护功能发生电芯膨胀;
03)充电器性能不良,充电电流过大造成电池膨胀;
04)电池受高倍率大电流连续过充;
05)电池被强制过放;
06)电池本身设计的问题 。
65.什么是电池的爆炸?怎样预防电池爆炸?
电池内的任何部分的固态物质瞬间排出,被推至离电池25cm以上的距离,称为爆炸。预防的一般手段有:
01)不过充、不短路;
02)使用较好的充电设备进行充电;
03)电池的通气孔必须经常保持畅通;
04)电池使用时注意散热;
05)禁止不同种类、不同新旧的电池混用。
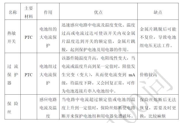
66.电池保护元器件类的种类及各自的优缺点是什么?下表是几种常见的电池保护元器件的各项性能对比:
便携式,意思是便于携带也方便使用。便携式电池主要是给手提式、无绳设备提供电能。较大型号的电池(如:4公斤或以上)不属于便携式电池。现今典型的便携式电池约为几百克。
便携式电池的家族包括一次电池和可充电电池(二次电池)。纽扣电池属于它们中特殊的一群
每一个电池都是一个能量转换器。能将储存的化学能直接转化为电能。对可充电电池而言,这个过程可以这样描述:充电过程电能转换为化学能→化学能在放电过程中转化为电能→充电过程中电能转换为化学能,二次电池可以如此循环1000多次。
在不同电化学类型中均有可充电便携式电池,铅酸类型(2V/支)、镍镉类型(1.2V/支)、镍氢类型(1.2V/支)、锂离子电池(3.6V/支),这几种电池的典型特征是相对有恒定的放电电压(放电时有一个电压平台),在放电开始及末尾电压均很快衰减。
69.是否任何充电器都可以用于可充电便携式电池?
不是,因为任何充电器都只对应于一特定充电工艺,只能对应一特定电化学过程,如锂离子、铅酸或Ni-MH电池,它们不仅电压特性不同,而且充电模式也不同。只有特别开发的快速充电器才能使Ni-MH电池得到最适宜的充电效果。慢速充电器可以在急需时使用,但需要更多的时间,应该特别注意的是,虽然有些充电器上有合格的标签,但使用其作为不同电化学系统电池的充电器时还是应该特别小心,合格的标签只是表明这一装置合乎欧洲电化学标准或其它的国家标准,这种标签并不给出任何它适于何种类型电池的信息,使用低廉的充电器对Ni-MH电池充电不会得到满意的效果,而且还有危险,对于其它类型的电池充电器同样应该注意这一点。
碱锰电池放电时电压的范围在1.5V至0.9V之间,而充电电池放电时恒定电压为1.2V/支,这电压与碱锰电压的平均电压大致相等,因此,用充电电池代替碱锰电池是可行的,反之也一样。
可充电电池的优点是使用寿命长,即使价格比一次电池要贵,但从长期使用的观点来看,则很经济实惠,而且可充电电池的负荷力要比绝大部分一次电池高。但普通二次电池放电电压基本恒定,很难预测放电何时结束,所以在使用的过程中会造成一定的不便。但锂离子电池能给照相机设备提供较长的使用时间,高负荷力,高能量密度,且放电电压的下降随放电的深入而减弱。
普通二次电池的自放电率较高,因此适合大电流放电用如数码相机、玩具、电动工具、应急灯等等,而不适合小电流长时间放电的场合如遥控器、音乐门铃等,也不适合长时间间断使用的地方如手电筒等。目前比较理想的电池是锂电池,几乎拥有电池所有的优点,自放电率极低,唯一的缺点是对充放电要求很严格,这是对寿命的保证。
72.镍氢电池的优势是什么?锂离子电池的优势是什么?
镍氢电池的优势是:
01)低成本;
02)良好的快充性能;
03)循环寿命长;
04)无记忆效应;
05)无污染,绿色电池;
06)广泛的温度使用范围;
07)安全性能好。
锂离子电池的优势是:
01)高的能量密度;
02)高的工作电压;
03)无记忆效应;
04)循环寿命长;
05)无污染;
06)重量轻;
07)自放电小。
73.磷酸铁锂电池的优势有哪些?电池的优势是什么?
磷酸铁锂电池的主要应用方向是动力电池,其优势主要体现在以下几方面:
01)超长寿命;
02)使用安全;
03)可大电流快速充放电;
04)耐高温;
05)大容量;
06)无记忆效应;
07)体积小、重量轻;
08)绿色环保。
74.锂聚合物电池具有哪些优点?优势是什么?
01)无电池漏液问题,其电池内部不含液态电解液,使用胶态的固体;
02)可制成薄型电池:以3.6V,400mAh的容量,其厚度可薄至0.5mm;
03)电池可设计成多种形状;
04)电池可弯曲变形:高分子电池最大可弯曲900左右;
05)可制成单颗高电压:液态电解质的电池仅能以数颗电池串联得到高电压,高分子电池;
06)由于本身无液体,可在单颗内做成多层组合来达到高电压;
07)容量将比同样大小的锂离子电池高出一倍。
75.充电器的原理是什么?主要有那几类?充电器是采用电力电子半导体器件,将电压和频率固定不变的交流电变换为直流电的一种静止变流装置。充电器有很多,如铅酸蓄电池充电器、阀控密封铅酸蓄电池的测试与监测、镍镉电池充电器、镍氢电池充电器、锂离子电池充电器、便携式电子设备锂离子电池充电器、锂离子电池保护电路多功能充电器、电动车蓄电池充电器等。
电池类型与应用领域
化学电池:
——一次电池——干电池(carbon-zinc dry batteries)、碱锰电池(alkaline- manganese batteries)、锂电池(lithium batteries),激活电池、锌-汞电池、镉-汞电池、锌-空气电池、锌-银电池和固体电解质电池(银-碘电池)等。
——二次电池—— 铅酸电池(lead batteries)、镍镉电池(Ni-Cd batteries)、镍氢电池(Ni-MH batteries)、锂离子电池(Li-ion batteries)和钠-硫电池等。
——其他电池——燃料电池(fuel cell batteries)、空气电池(air batteries)、纸电池(thin batteries)、光电池(light batteries)、纳米电池(nano batteries)等
物理电池:——太阳电池(solar cell)
77.什么电池将会主宰电池市场?随着照相机、移动电话、无绳电话、笔记本电脑等带图像或声音的多媒体设备在家用电器中占据越来越重要的位置,与一次电池相比较,二次电池也大量的应用到这些领域中。而二次充电电池将向体积小、重量轻、容量高、智能化的方向发展。
78.什么是智能二次电池?在智能电池中装有一个芯片,不但为设备提供电源,而且能控制其主要功能,这种型号的电池还能显示残余容量、已经循环的次数、温度等,不过目前市场上还没有智能电池出售,将来会占据市场的主要地位——尤其是在便携式摄像机、无绳电话、移动电话以及笔记本电脑中。
79.什么是纸电池?.什么是智能二次电池?纸电池是一种新型电池,其组成部分也包括电极、电解液和隔离膜。具体而言,这种新型的纸电池是由植入了电极和电解液的纤维素纸构成,其中纤维素纸就起到了隔离物的作用。电极分别是加入纤维素中的碳纳米管和覆盖在纤维素制成的薄膜上的金属锂;而电解液就是六氟磷酸锂溶液。这种电池可折叠,厚度只相当于纸张。研究者认为,由于这种纸电池具有诸多的性能,因此将会成为一种新型的能源存储设备。
80.什么是光电池?光电池是一种在光的照射下产生电动势的半导体元件。光电池的种类很多,常用有硒光电池、硅光电池和硫化铊、硫化银光电池等。主要用于仪表,自动化遥测和遥控方面。有的光电池可以直接把太阳能转变为电能,这种光电池又叫太阳能电池。
81.什么是太阳能电池?太阳能电池的优点是什么?
太阳能电池就是将光能(主要为太阳光)转变为电能的装置。依据原理为光生伏打效应,即依据PN结的内建电场使光生载流子分离达到结的两边而产生光电压,连接到外电路则使得到功率输出。太阳能电池的功率与光照强度有关,光照越强,则功率输出越强。
太阳能系统易于安装,易于扩充,易于拆卸等优点。同时使用太阳能也很经济实惠,在操作过程重没有能量耗费。另外此系统耐机械磨损;一个太阳能系统需要可靠的太阳能电池以便于接受和储存太阳能。一般太阳能电池有如下优点:
01)高荷电吸收能力;
02)循环使用寿命长;
03)良好的可充性能;
04)无需保养。
82.什么是燃料电池?如何分类?什么?
燃料电池是一个将化学能直接转化为电能的电化学系统。
最常见的分类方法是按照电解质的种类,据此,可将燃料电池分为碱性燃料电池,一般以氢氧化钾为电解质;磷酸型燃料电池,以浓磷酸为电解质;质子交换膜燃料电池,以全氟或部分氟化的磺酸型质子交换膜为电解质;熔融碳酸盐型燃料电池,以熔融的锂-钾碳酸盐或锂-钠碳酸盐为电解质;固体氧化物燃料电池,以固体氧化物为氧离子导体,如以氧化钇稳定的氧化锆膜为电解质。有时也按电池温度对电池进行分类,分为低温(工作温度低于100℃) 燃料电池,包括碱性燃料电池和质子交换膜燃料电池;中温燃料电池( 工作温度在100-300℃),包括培根型碱性燃料电池和磷酸型燃料电池;高温燃料电池(工作温度在600-1000℃),包括熔融碳酸盐燃料电池和固体氧化物燃料电池。
83.为什么燃料电池有着很大的发展潜力?
在最近一二十年里,美国特别注意燃料电池的研制工作,日本则在引进美国技术的基础上大力进行技术开发。 燃料电池之所以引起一些发达国家的重视,主要是因为它有以下优点:
01)高效率。由于直接将燃料的化学能转换为电能,中间不经过热能转换,转换效率不受热力学卡诺循环的限制;由于没有机械能的转换,可免除机械传动损耗,再加上转换效率不因发电规模大小而变化,故燃料电池具有较高的转换效率;
02)低噪声、低污染。燃料电池在化学能转换为电能的过程中,没有机械运动的部件,只是控制系统有一部分小型运动部件,故它是低噪音的。此外,燃料电池还是低污染的能源。以磷酸型燃料电池为例,它排放的硫氧化物及氮化物都低于美国规定标准两个数量级;
03)适应性强。燃料电池可以使用各种含氢燃料,如甲烷、甲醇、乙醇、沼气、石油气、天然气和合成煤气等,氧化剂则是取之不尽、用之不竭的空气。燃料电池可以做成一定功率(如40千瓦)的标准组件,按照用户的需要组装成不同的功率和型式,安装在用户最方便的地方。如果需要也可以装成大型电站,与常规供电系统并网使用,这将有助于调节电力负荷;
04)建设周期短,维护简便。燃料电池在形成工业化生产之后,发电装置的各种标准组件,可在工厂进行连续化生产。它运输方便,还能在发电站现场进行组装。有人估算40千瓦磷酸型燃料电池的维护量,仅为同等功率柴油发电机的25%。
由于燃料电池具有这么多优点,美国和日本都十分重视它的发展。
84.什么是纳米电池?纳米即10-9米,纳米电池即用纳米材料(如:纳米MnO2,LiMn2O4,Ni(OH)2等)制作的电池。纳米材料具有特殊的微观结构和物理化学性能(如量子尺寸效应,表面效应,和隧道量子效应等)。目前国内技术成熟的纳米电池是纳米活性碳纤维电池。主要用于电动汽车、电动摩托和电动助力车上。该种电池可充电循环1000次,连续使用达10年左右。一次充电只需20分钟左右,平路行程达400km,重量在128kg,已经超越美、日等国的电池汽车水平,它们生产的镍氢电池充电约需6-8小时,平路行程300km。
85.什么是塑料锂离子电池?目前所说的塑料锂离子电池是指采用离子导电的聚合物作为电解质,这种聚合物可以是干态的也可以是胶态的。
86.充电电池最好用在哪些设备上?充电电池特别适用于需要相对较高能源供给的用电设备或要求大电流放电的设备,如便携式单放机、CD播放机、小型收音机、电子游戏机、电动玩具、家用电器、专业照相机、移动电话、无绳电话、笔记本计算机等其它需要较高能量的设备。不常用的设备最好不要使用充电电池,因为充电电池自放电较大,但如果设备需要大电流放电,则必须用充电电池,一般用户最好按照生产商提供的使用说明书的指导来选择适合设备的电池。
87.不同类型电池的电压及使用领域是怎样的?
01)密封镍氢电池;
02)可调节阀铅酸电池;
03)其它类型电池如果符合IEC 60598(2000)(应急灯部分)标准(应急灯部分)的相应安全和性能标准也可使用。
90.用于无绳电话的可充电电池的使用寿命是多久?
正常使用情况下,使用寿命为2-3年或更长时间,当发生以下情况时,电池需要更换:
01)充电后,通话时间一次比一次短;
02)通话信号不够清晰,接受效果很模糊,噪音较大;
03)无绳电话与机座的距离需越来越近,即无绳电话能够的使用范围越来越窄。
91.哪一类电池可用于遥控装置?
遥控装置只能通过确保电池在其固定的位置上才能使用。不同类型的锌碳电池可用于不同的遥控装置。 他们可通过IEC标准指示来识别,通常使用的电池有AAA、AA以及9V的大型电池。使用碱类电池也是比较好的选择,这种类型的电池可提供锌碳电池两倍的工作时间。它们也可通过 IEC标准来识别(LR03,LR6,6LR61)。不过,因为遥控装置只需较小的电流,锌碳电池使用起来要经济实惠。
充电的二次电池原则上也可使用,但是真正用在遥控装置上,由于二次电池存在的较高的自放电率,需要反复充电,因此这种类型的电池不太实用。
92.电池产品有哪些类型?分别适合哪些应用领域?镍氢电池的应用领域包含但不局限于:
锂离子电池的应用领域包含但不限于:
电池与环境
93.电池对环境有什么影响?
现今几乎所有电池均不含汞,但重金属仍然是汞电池、可充电镍镉电池、铅酸电池的必要组成部分。如果处置不当且数量较多的话,这些重金属将对环境产生有害的影响,目前国际上已有专门机构回收氧化锰、镍镉和铅酸电池。例如:非盈利机构RBRC公司。
94.环境温度对电池性能有何影响?在所有的环境因素中,温度对电池的充放电性能影响最大,在电极/电解液界面上的电化学反应与环境温度有关,电极/电解液界面被视为电池的心脏。如果温度下降,电极的反应率也下降。假设电池电压保持恒定,放电电流降低,电池的功率输出也会下降。如果温度上升则相反,即电池输出功率会上升。温度也影响电解液的传送速度。温度上升则加快传送,温度下降传送减慢,电池充放电性能也会受到影响,但温度太高,超过45℃,会破坏电池内的化学平衡,导致副反应。
95.什么是绿色环保电池?绿色环保电池是指近年来已投入使用或正在研制、开发的一类高性能、无污染电池。目前已经大量使用的金属氢化物镍蓄电池、锂离子蓄电池和正在推广使用的无汞碱性锌锰原电池和可充电电池以及正在研制、开发的锂或锂离子塑料蓄电池和燃料电池等都属于这一范畴。此外,目前已广泛应用并利用太阳能进行光电转换的太阳电池(又称光伏发电),也可列入这一范畴。
96.目前正在使用和研究的“绿色电池”有哪些?新型绿色环保电池是指近年来已经投入使用或正在研制开发的一类高性能、无污染的电池。目前已经大量使用的锂离子蓄电池、金属氢化物镍蓄电池和正在推广使用的无汞碱性锌锰电池以及正在研制开发的锂或锂离子塑料蓄电池、燃烧电池、电化学储能超级电容器都属于新型绿色环保电池的范畴。此外,目前已经广泛应用的利用太阳能进行光电转换的太阳电池。
97.废旧电池的危害性的主要体现在那里?对人体健康和生态环境危害较大、列入危险废物控制名录的废电池主要有:含汞电池,主要是氧化汞电池;铅酸蓄电池:含镉电池,主要是镍镉电池。由于废弃电池乱扔,这些电池会污染到土壤、水域、人通过食用蔬菜、鱼等食用物、对人的健康造成伤害。
98.废旧电池污染环境的途径是什么?这些电池的组成物质在使用过程中,被封存在电池壳内部,并不会对环境造成影响。但经过长期机械磨损和腐蚀,使得内部的重金属和酸碱等泄露出来,进入土壤或水源,就会通过各种途进入人的食物链。全过程简述如下:土壤或水源——微生物——动物——循环粉尘——农作物——食物——人体——神经——沉积并发病。 其它水源植物食品消化生物从环境中摄取的重金属可以经过食物链的生物放大作用,逐级在较高级的生物中成千上万地富积,然后经过食物进入人的身体,在某些器官中积蓄造成慢性中毒。
24小时服务热线
400-0751701